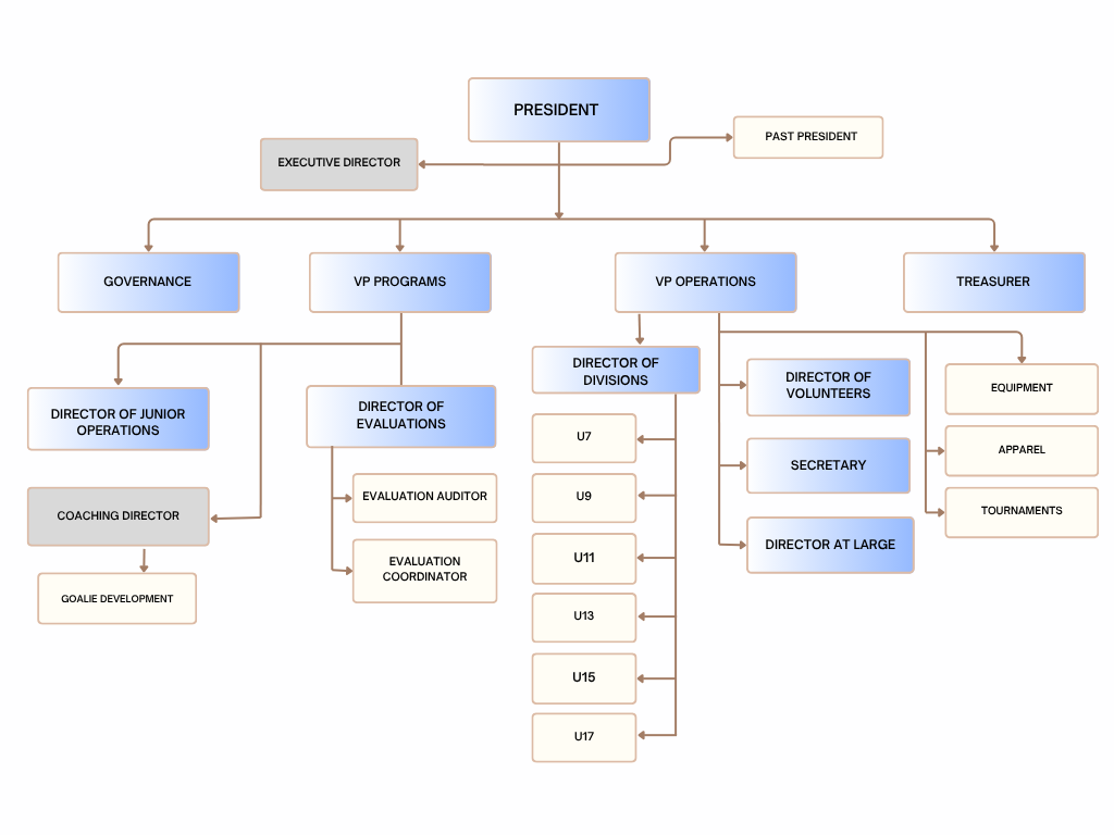
| Axemen Executive | ||
| President | Kyle Little | president@axemenlacrosse.com |
| Vice-President Operations | Marie-eve McDonaugh | vpoperations@axemenlacrosse.com |
| Vice-President Programs | Derek Wilson | vpprograms@axemenlacrosse.com |
| Governance Director | Jared Vos | governance@axemenlacrosse.com |
| Treasurer | Malcolm Strachan | treasurer@axemenlacrosse.com |
| Director of Junior Operations | Charlene Brennan | juniors@axemenlacrosse.com |
| Secretary | Trevor Morgan | secretary@axemenlacrosse.com |
| Director of Divisions | Lisa Ritz | division@axemenlacrosse.com |
| Director at Large | Jason Taylor | director@axemenlacrosse.com |
| Director of Volunteers | Angela Young | volunteer@axemenlacrosse.com |
| Director of Evaluations | Dylan Paulette | evaluations@axemenlacrosse.com |
| Executive Director | Crystal Kleutsch | executivedirector@axemenlacrosse.com |
| Coaching Director | Colin Risi | coaching@axemenlacrosse.com |
| Axemen Division Coordinators | ||
| U17 | Chris McQuarrie | U17@axemenlacrosse.com |
| U15 | Mindy Ages | U15@axemenlacrosse.com |
| U13 | Raleigh Thomas | U13@axemenlacrosse.com |
| U11 | Brie-Anne Risi | U11@axemenlacrosse.com |
| U9 | Andrea Buchan | U9@axemenlacrosse.com |
| U7 | Tyson Serwatkewich | U7@axemenlacrosse.com |
| Goalie Development | Matt Johnstone | goalies@axemenlacrosse.com |
| Axemen Advisory Positions | ||
| Past President | Sean Ross | pastpresident@axemenlacrosse.com |
| Equipment Coordinator | Kevin Visser | equipment@axemenlacrosse.com |
| Apparel Coordinator | VACANT | apparel@axemenlacrosse.com |
| Social Media Coordinator | Nadine Salter | socialmedia@axemenlacrosse.com |
| Fundraising Coordinator | VACANT | fundraising@axemenlacrosse.com |
| Evaluation Auditor | Francois Regimbald | auditor@axemenlacrosse.com |
| TIMBERFEST TOURNAMENT Committee | ||
| Timberfest Coordinator- | Kimberly LeBaron | timberfest@axemenlacrosse.com |


Roughnecks 50/50 Sales
SaddleDome
Roughnecks - 50/50 Sales Volunteers Provided by Axemen Lacrosse
Try it Session
Calgary Soccer Centre
Details to follow
Try It Sessions
Calgary Soccer Centre
Details to follow